电话
  • 网站首页
  • 关于我们
  • 汽车回收
  • 私家车回收
  • 回收基地
  • 新闻中心
  • 联系我们
  • 在线留言
X
  • 首页
  • 公司
  • 产品
  • 案例
  • 新闻
  • 招聘
  • 联系
  • 公司介绍
  • 汽车报废回收地址
  • 联系方式
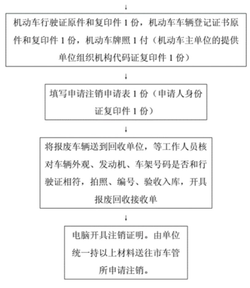
  • 报废流程
  • 报废须知
  • 报废政策
  • 服务范围


  • 首页
  • 电话
  • 留言
  • 地址

分享到

  • 新浪微博
  • 人人网
  • 豆瓣
  • 腾讯微博
  • QQ空间

分享到

  • 新浪微博
  • 人人网
  • 豆瓣
  • 腾讯微博
  • QQ空间